转转8
  • 首页
  • 娱乐新闻
  • 日常知识
  • 游戏百科
  • 历史长河
  • 电脑常识
首页 游戏百科
  • 东莞市最大疫情(东莞市最近疫情)

    东莞市最大疫情(东莞市最近疫情)

    游戏百科 •2026-03-18

    2021年12月28日东莞市新冠肺炎疫情情况 〖壹〗、021年12月28日通报的是12月27日0—24时东莞市新冠肺炎疫情情况,当日东莞本土确诊病例零新增,新增境外输入无症状感染者1例,具体情况如下:...

    东莞市最大疫情
  • 酒泉市疫情登记/酒泉市疫情登记电话

    酒泉市疫情登记/酒泉市疫情登记电话

    游戏百科 •2026-03-18

    甘肃省酒泉市的疫情怎么样了 控制为低风险地区。截止2022年8月19日15时,甘肃酒泉疫情消息实时数据,8月19日甘肃酒泉疫情最新确诊数感染人数为零,无新增感染人员,是低风险地区,但是出行还是要做好防...

    酒泉市疫情登记
  • 【南充市疫情通知,南充市疫情防控公告】

    【南充市疫情通知,南充市疫情防控公告】

    游戏百科 •2026-03-18

    南充市应对新型冠状病毒感染肺炎疫情应急指挥部公告 总体形势与目标当前世界国内疫情防控形势严峻,奥密克戎毒株传染性增强、传播速度加快,全国疫情多点爆发。公告旨在加强2022年元旦、春节期间“外防输入”工...

    南充市疫情通知
  • 邓州市疫情封路(邓州市疫情怎么样)

    邓州市疫情封路(邓州市疫情怎么样)

    游戏百科 •2026-03-18

    邓县疫情严重吗 〖壹〗、不严重。邓州县,由河南省直管,南阳市代管,是国务院确定的丹江口库区区域中心城市,截止于2022年11月12日邓州县的疫情处于常态化防控管理状态,是不严重的,没有疫情出现。202...

    邓州市疫情封路
  • 哈尔滨市疫情巡查/哈尔滨疫情督导组电话

    哈尔滨市疫情巡查/哈尔滨疫情督导组电话

    游戏百科 •2026-03-18

    哈尔滨11家药店被曝光停业整顿 〖壹〗、综上所述,哈尔滨市场监督管理局对11家药店的曝光和停业整顿行动,旨在强调疫情防控的严肃性和重要性。各商家要引以为戒,加强疫情防控措施的执行力度,共同维护公共卫生...

    哈尔滨市疫情巡查
  • 东升市最新疫情情况(东升疫情防控中心电话)

    东升市最新疫情情况(东升疫情防控中心电话)

    游戏百科 •2026-03-18

    ”谣言“不断:上海劝外地人返乡?第一批已抵达太原机场?回应来了... 〖壹〗、关于“上海劝外地人返乡”及“第一批已抵达太原机场”等谣言的回应如下:上海并未劝外地人返乡上海发布明确回应:上海并没有让来沪...

    东升市最新疫情情况
  • 南阳市疫情确诊(南阳市新增确诊病例情况介绍)

    南阳市疫情确诊(南阳市新增确诊病例情况介绍)

    游戏百科 •2026-03-18

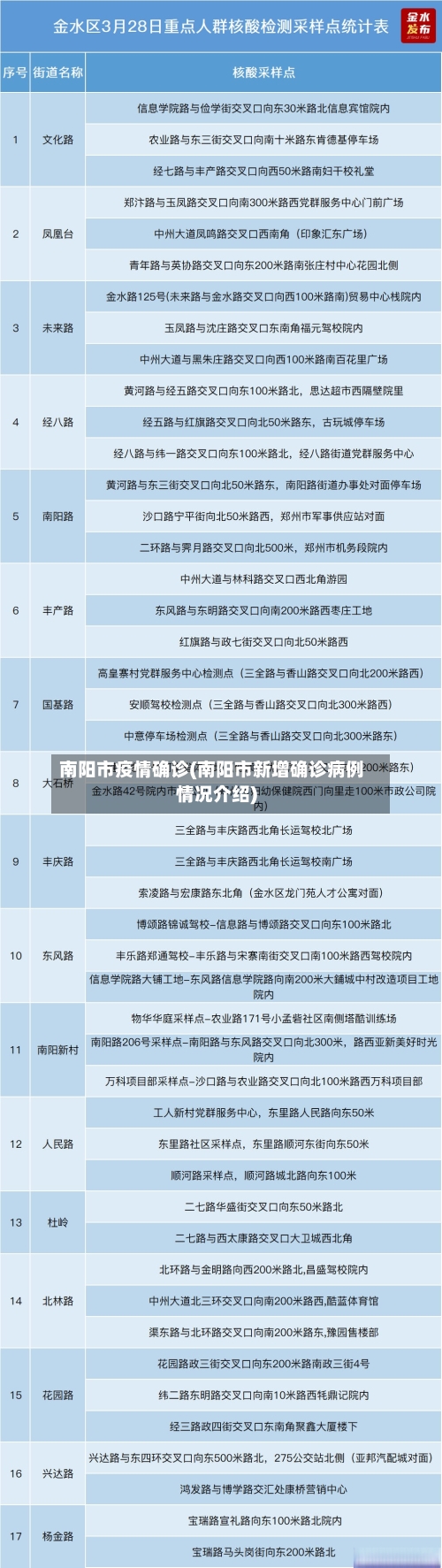
    南阳市疫情怎么样了 南阳最新疫情动态,本土、无症状、确诊全部清零南阳疫情或获得完胜,今日数据全部为零。连续6天无新增,现有确诊也已治愈清零,这是“完胜”了。南阳和信阳在疫情中成为前线,主要与以下因素有...

    南阳市疫情确诊
  • 疫情下的S市(疫情下的行业趋势)

    疫情下的S市(疫情下的行业趋势)

    游戏百科 •2026-03-18

    科技魅力铸就前三硬实力!广汽新能源AION.S成新能源市场宠儿! 广汽新能源AION.S凭借科技实力与市场策略,在新能源市场中脱颖而出,成为行业前三的硬实力代表,尤其在疫情期间实现逆市增长,成为市场宠...

    疫情下的S市
  • 疫情出市学校记过/疫情期间学生出市学校知道吗

    疫情出市学校记过/疫情期间学生出市学校知道吗

    游戏百科 •2026-03-18

    池州学院疫情期间出来会怎么样 记大过,严重会被开出学籍。通过查询池州学院官方网站资料显示:该学校在疫情期间实行的是封校状态,学生若没有经过学校的同意私自出校,是会被学校记大过的,严重的会被开除学籍。池...

    疫情出市学校记过
  • 吉林市疫情日增(吉林市疫情人数)

    吉林市疫情日增(吉林市疫情人数)

    游戏百科 •2026-03-18

    吉林9日新增本土确诊病例165例 〖壹〗、月9日0 - 24时,吉林省新增本土确诊病例165例,其中轻型163例、普通型2例,具体分布为吉林市134例、长春市23例、延边州7例、松原市1例(由无症状感...

    吉林市疫情日增
  • 首页
  • 上一页
  • 1
  • 2
  • 3
  • 4
  • 5
  • 6
  • 7
  • 8
  • 9
  • 10
  • 下一页
  • 尾页

最近发表

  • 本溪市疫情视频/本溪役情通报
  • 【2021年东宁市疫情,东宁市新冠肺炎疫情】
  • 韩市疫情最新通知(韩困疫情)
  • 佳木斯市市区疫情(我要看一下佳木斯地区的疫情情况)
  • 【疫情布满长春市,疫情,长春】
  • 杭州湖州市疫情/浙江省湖州市疫情怎么样
  • 舟山市轮船疫情/舟山市轮船疫情防控政策
  • 【临沂市妇幼疫情,临沂妇幼保健院防疫科电话是多少】
  • 平湖市疫情3月/平湖新增病例
  • 【南京疫情市核酸检测,南京疫情市核酸检测要求最新】

热门文章

  • 【塘沽市最新疫情消息,塘沽状况】2026-02-18
  • 【南通市爆发疫情,南通发现疫情】2026-02-20
  • 武隆市疫情最新通报(武隆疫情最新数据消息)2026-02-18
  • 铜川市医院疫情/铜川医院有哪些2026-02-18
  • 酉阳丁市疫情广播(重庆酉阳丁市新闻)2026-02-18
  • 【长泰市疫情最新通报,长泰县疫情防控】2026-02-18
  • 徐州市疫情防疫(徐州市疫情防控中心)2026-02-20
  • 【廊坊市银行疫情,廊坊银行最新动态】2026-02-18

© 2026 转转8 京ICP备1111040123号-1