株洲市疫情风险(株洲市疫情风险等级查询)

南城 4 2026-03-28 10:15:15

株洲渌口区疫情有几例

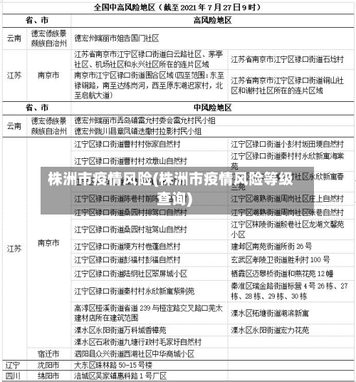
例。渌口区,隶属于湖南省株洲市,截止2022年11月14日 ,该地区疫情共有7例,有低风险地区6处,中风险地区1处 ,还需要大家佩戴口罩,按时进行核酸检测 。

株洲市疫情风险(株洲市疫情风险等级查询)-第1张图片

据湖南卫健委数据显示,2022年11月7日0-24时 ,株洲市新增确诊3例,新增无症状感染者30例,其中22例为管控人员中发现。这一数据表明 ,株洲市的疫情防控形势依然严峻,需要继续加强防控措施,确保疫情不扩散、不反弹。

株洲市疫情风险(株洲市疫情风险等级查询)-第2张图片

渌口区:原为株洲县 ,2018年撤县设区后成为城市南向发展的新空间 ,重点发展新材料 、电子信息等新兴产业 。县(3个)攸县:位于株洲市南部,是农业大县和能源基地,煤炭资源丰富 ,同时以攸县豆腐、麻鸭等特色农产品闻名。

株洲市疫情风险(株洲市疫情风险等级查询)-第3张图片

芦淞区建设街道钟鼓岭步行街书城 1芦淞区钟鼓岭路与新华西路交叉处(王府井)1芦淞区建设街道七一路玛酷机器人培训学校 1芦淞区建设街道钟鼓岭爱民螺蛳粉店 1渌口区渌口镇青龙湾中央学府4栋 以上措施自2022年11月14日0时起执行,后续将根据疫情防控形势变化适时调整。

月1日株洲市石峰区在校内学生中发现1名新冠确诊病例,后芦淞区在其密切接触的学生中发现2例新冠病毒阳性检测者 ,11月2日株洲市新冠肺炎疫情防控指挥部新划定高中风险区23个,并在主城区及攸县城区实行3天静默管理 。

株洲方特有疫情吗

〖壹〗、疫情影响下株洲方特还在继续。通过查询相关公开信息,现在中国各地疫情放开政策 ,不再查验核酸证明,健康码和行程码,湖南株洲方特欢乐世界正常营业中。严格落实限流 、预约、错峰要求 ,并落实落细疫情防控措施 。

〖贰〗、没有。截止至2022年8月19日,株洲市云龙新城属于中国的低风险地区,根据当地的疫情防控政策 ,在株洲市云龙新城并未发现新冠感染者 ,但是前往株洲方特需要携带48小时核酸检测报告,以此来防范新冠疫情。

〖叁〗 、通过查询相关资料显示,株洲方特没有疫情 ,截止2022年9月3日,湖南株洲方特欢乐世界正常营业中 。严格落实“限流、预约、错峰”要求,并落实落细疫情防控措施 ,确保游客假期旅游安全 。具体消息可关注官方网站,获得第一手权威信息。

〖肆〗 、株洲市方特乐园位于株洲市云龙示范区,云龙大道边上。株洲方特欢乐世界是方特集团在湖南省投资建设的大型娱乐场所 ,2021年国庆节期间,方特欢乐世界接待了大量的游客,因为疫情原因 ,这些游客以本省为主,还有部分江西游客也来到这里游玩 。

〖伍〗、方特医务人员是否免门票取决于具体城市和园区的规定。部分方特园区对医务人员免门票:沈阳方特、株洲方特 、泰山方特 、南宁方特、大同方特、厦门方特 、宁波方特等城市的方特园区,对医务人员实行免门票政策。这是为了表达对医务人员在抗击疫情中的辛勤付出和无私奉献的敬意 。

〖陆〗、如套票、团购折扣以及不定期的限时优惠活动 ,游客可以关注乐园的官方网站或社交媒体平台 ,以获取最新的优惠信息。注意事项 由于新冠疫情防控要求,方特主题乐园实行每天限流和预约入园政策。因此,游客在前往乐园之前 ,需要提前在官方网站或指定渠道进行预约,以确保能够顺利入园游玩 。

国家林业和草原局公告(2023年第8号)(2023年松材线虫病疫区撤销)_百度...

023年国家林业和草原局公告(第8号)撤销的松材线虫病疫区包括辽宁 、浙江、福建等16个省份的47个县级行政区,具体名单如下:辽宁省:本溪市本溪满族自治县本溪满族自治县因疫情得到有效控制 ,经评估后撤销疫区资格,需持续监测防止复发。

《全国检疫性林业有害生物疫区管理办法》于2023年经国家林业和草原局重新印发,自2023年9月1日起执行 ,旨在规范检疫性林业有害生物疫情管理,防止传播扩散,保障生态与经济安全。

025年撤销的松材线虫病疫区辽宁省:大连市沙河口区 。江苏省:连云港市赣榆区、灌云县。以上疫区及撤销疫区信息依据国家林业和草原局公告(2025年第4号 、第3号)总结 ,疫区划分与撤销均基于疫情监测、防控效果及生态安全评估结果。

株洲现在是低风险地区吗

是 。低风险地区,又称“低风险区 ”,指中风险区、高风险区所在县(市 、区、旗)的其他地区 。株洲市截止2022年9月5日 ,当地已连续315天无本土疫情 ,属于低风险地区,当地的居民都处于正常生活状态。

湖南株洲是低风险地区。通过查询相关公开信息显示:截止2022年12月11日湖南株洲地区属于低风险地区 。外省来及省内有本土疫情的外市州来株人员,省外和疫情严重的省内地区来(返)株人员需持48小时核酸检测阴性证明来(返)株。

据官方最新统计 ,截止2022年11月18日15时,株洲共有低风险地区1处,高风险地区23处 ,那么株洲预计什么时候全部解封呢?一块儿来了解下最新消息吧。株洲解封最新消息 据了解,株洲今日又新增了3个高风险区 。

株洲经世龙城不是高风险区御扰此。通过查询镇迅相关信息截止于2022年11月21号株洲经世龙城在过去14天内没有出现新冠疫李悔情,属于低风险地区 ,所以防疫防控措施要求持有24小时核酸才可进入。

上一篇:开封市疫情走势/开封市疫情走势最新消息
下一篇:【襄阳市实时疫情,襄阳市最新疫情】
相关文章

 发表评论

暂时没有评论,来抢沙发吧~