今日扬州市疫情/扬州今日的疫情

zuanqian8 32 2026-03-09 08:42:17

南京老太跨城打麻将引发扬州疫情,已刑拘!

南京毛老太因涉嫌妨害传染病防治罪被刑拘 ,其擅自离管控区、隐瞒行程的行为符合该罪构成要件,可能面临三年以下有期徒刑或拘役,后果特别严重的处三年以上七年以下有期徒刑 。 具体分析如下:案件背景与行为性质毛老太在南京江宁区禄口街道封控期间 ,借用他人绿码前往扬州 ,频繁出入麻将馆 、餐馆等人员密集场所,且刻意隐瞒行程。

今日扬州市疫情/扬州今日的疫情-第1张图片

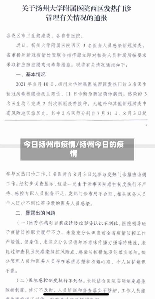
江苏省纪委监委通报扬州市履行疫情防控职责不力相关人员处理情况_百度...

〖壹〗、江苏省纪委监委对扬州市疫情防控不力相关责任人作出严肃处理,具体通报如下:陈锴竑(扬州市委常委、常务副市长 ,市疫情防控工作指挥部常务副总指挥):因贯彻落实中央和省委省政府疫情防控决策部署不到位,履行管理监督职责不力,被给予党内警告处分。

今日扬州市疫情/扬州今日的疫情-第2张图片

〖贰〗 、已处分官员情况根据江苏省纪委监委及南京市的通报 ,因禄口世界机场疫情防控管理监督不力,已有15名官员被处分 。其中6人涉及机场管理监督职责,职级比较高者为南京市副市长胡万进;另9人由南京市直接通报处分 。这些处分体现了对初期防控失职的严肃问责。

今日扬州市疫情/扬州今日的疫情-第3张图片

〖叁〗 、江苏省扬州市纪委监委8月8日发布通报 ,当地有核酸检测点出现交叉感染,广陵区湾头镇、邗江区多名干部因疫情防控不力被问责。

江苏新增本土确诊病例40例:南京市报告4例,扬州市报告36例

〖壹〗、月4日0 - 24时,江苏新增本土确诊病例40例 ,其中南京市报告4例,扬州市报告36例 。 具体情况如下:病例类型:22例为轻型,16例为普通型 ,2例为重型。以上病例均在定点医院隔离治疗。新增出院病例:8例(本土确诊病例6例 ,境外输入确诊病例2例) 。解除医学观察情况:解除医学观察的境外输入无症状感染者1例。

〖贰〗 、在8月1日当天江苏新增了本土确诊病例40例,而在这40例当中有36粒都是扬州的。对此很多网友都表示现在疫情再一次的爆发了,所以说无论在每一个地方都应该做好防范措施 。扬州的疫情非常的严重 ,这是因为一旦有一个病例确诊了以后,那么周围都会变成传染链。

〖叁〗、月1日0-24时,江苏新增本土确诊病例40例 ,其中扬州26例,具体信息如下:新增本土确诊病例分布:南京市报告11例,淮安市报告3例 ,扬州市报告26例。从病情程度来看,11例为轻型,29例为普通型 。新增本土无症状感染者情况:新增本土无症状感染者2例 ,均为扬州市报告。

〖肆〗、江苏省是近来全国疫情最为严重的省份之一。根据最新的中高风险区域名单,江苏省拥有2个高风险地区和50个中风险地区 。8月1日,江苏新增40例本土确诊病例 ,其中11例为轻型 ,29例为普通型 。同时,新增2例本土无症状感染者,以及3例境外输入确诊病例。

上一篇:河池市天鹅疫情(一加8t拨号界面)
下一篇:绍兴市疫情领导(绍兴市疫情领导小组名单)
相关文章

 发表评论

暂时没有评论,来抢沙发吧~